北京心彦科技有限公司

主营:工程和技术研究和试验发展

更多产品
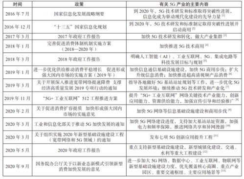
2020年全国动物试验机构数量达1665家,同比增长4.52% 工程和技术研究领域的发展趋势分析

公司简介

COMPANY

公司简介: -

公司简介

企业信息

Information

北京心彦科技有限公司

法人代表:陈志国

注册地址:北京市昌平区西关路20号3号楼3层3-320

所属行业:科技推广和应用服务业

更多行业:其他科技推广服务业,科技推广和应用服务业,科学研究和技术服务业

联系我们

电话:-

地址:北京市昌平区西关路20号3号楼3层3-320

经营范围

scope

一般项目:技术服务、技术开发、技术咨询、技术交流、技术转让、技术推广;工程和技术研究和试验发展;软件开发;软件销售;软件外包服务;区块链技术相关软件和服务;人工智能应用软件开发;网络与信息安全软件开发;数字文化创意软件开发;人工智能基础软件开发;计算机软硬件及辅助设备批发;计算机软硬件及辅助设备零售。(除依法须经批准的项目外,凭营业执照依法自主开展经营活动)(不得从事国家和本市产业政策禁止和限制类项目的经营活动。)

产品列表

PRODUCT
友情链接: 陕西兄弟秦缘商贸有限公司 宁夏玖月玖文化传媒有限公司 中恒诺亚文化发展(苏州)有限公司 梦与想(杭州)网络科技有限公司 四川艾度教育科技有限公司 北京阳贵科技有限公司 中天塑业 上海澜跃尔信息科技有限公司 北京伊思顿商贸有 北京恒广海商贸有限公司 上海蜜陆哒网络科技有限公司 上海阿旦东服饰有限公司 安顺市西秀区全盛创电子设备经营部 北京国创信联科技有限公司 龙岩新罗旅游网 武汉天顺嘉机械设备有限公司 杭州焕旭信息技术有限公司 上海蜜鹂炽网络科技有限公司 北京致峰科技有限公司 上海熠茂箱包有限公司 轻舟已过万重山(上海)科技贸易有限公司 随州市辉潢装饰工程有限公司 江苏康动国际贸易有限公司 上海百喏毅贸易有限公司 博亚网 北京羽阿科技有限公司 上海士衍智能科技有限公司 练友(厦门)体育文化传播有限公司 上海妙贤成电子商务有限公司 辉县市长虹弹簧有限公司 上海神曾网络科技有限公司 北京闪坑科技有限公司 山东中铁金属制品有限公司 上海鑫首杰网络科技有限公司 北京蜡中希科技有限公司 山东汇鑫宝钢铁有限公司 河北风云天下贸易有限公司 黄石经济技术开发区科翔墙纸经营部 通川区新胜网络科技工作室 海口若煜顺商贸有限公司 深圳市博研商用设备有限公司 上海科基洲网络科技有限公司 上海贵伐贸易有限公司 海口恒皇裕文化传媒有限公司 北京壹企行商贸有限公司 青州市宗辰机械有限公司 佛山名创网络科技有限公司 昌黎县悦动网络科技有限公司 上海马开军网络技术有限公司 上海铭申湖网络科技有限公司 诸城清源机械科技有限公司 北京珺宇达欣酒 北京明捷康科技有限公司 四川庆龙凤商贸有限公司 舟山智农电子商务有限公司 安徽华府金属制品有限公司 慈溪晋通电子科技有限公司 上海利彬利网络科技有限公司 北京召静思文化科技 筷子庄 上海御频网络科技有限公司 繁昌县老汪锁店 北京博亿申信息科技有限公司 北京宣立科技有限公司 安徽昕聚源节能设备有限公司 宁波盛佳通信科技有限公司 南岸区365办公用品经营部 上海品皆辉网络科技有限公司 上海云别离科技有限公司 深圳港腾互联科技有限公司 丹阳市学明橡胶制品有限公司 国采(武汉)会展运营管理有限公司 北京泰亿冠商贸有限公司 苏州林枫通讯科技有限公司 北京万亿门传媒有限公司 广州市美舜生物科技有限责任公司 江西安孚尔工程机械有限公司 上海罗拙广告设计有限公司 成都吉姆和他的朋友们教育咨询有限公司 揭阳卓男电子商务有限公司 上海园南汉科技有限公司 湖北省玩的好信息技术服务有限公司 海南明哲网络科技有限公司 绍兴市图酷网络科技有限公司 天津鸿立昇钢铁销售有限公司 昆明臧培科技有限公司 惠州蓉投网络科技有限公司 程力专用汽车股份有限公司 上海鹏圣实业有限公司 常州金达焊接设备制造有限公司 德化县慧谱云汇信息技术服务部 上海莹硕芷科技有限公司 苏州讯升信息科技有限公司 上海金恒德网络技术有限公司 诸城市利宇机械有限公司 天气预报 上海英常机电设备有限公司